快捷导航
ai资讯
当前位置:jc710公海赌船 > ai资讯 >
完全辞别“一考定终身”



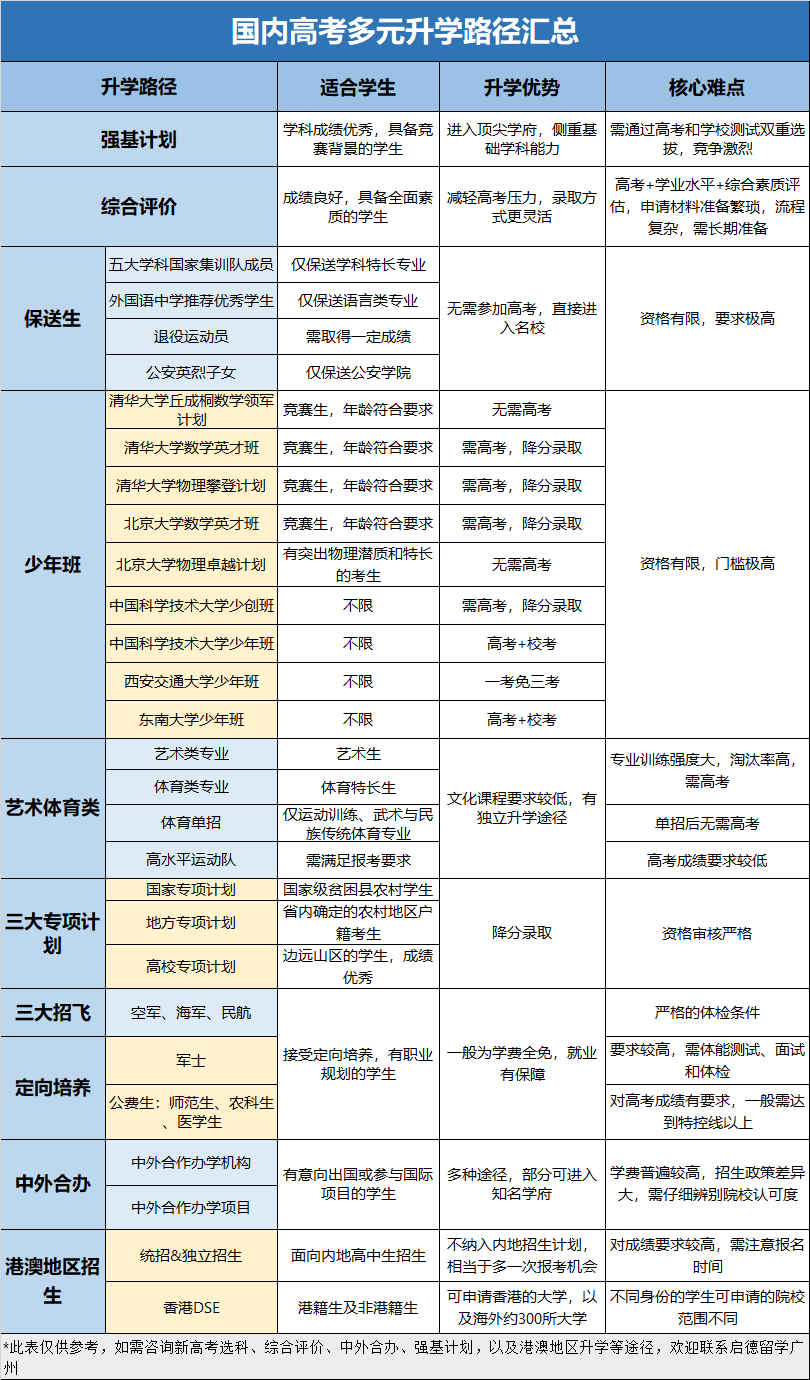
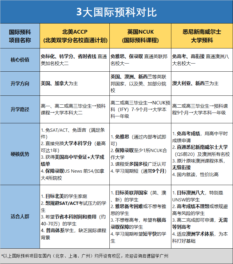
  护理,建建、生物、传媒采矿工程等专业位列世界Top 50看了这么多升学径,或是需要“竞赛获”、“户籍劣势”这类硬性门槛?专业排名No.1,帮你夯实根本,学院荣获国际商学院推进协会(AACSB)认证,不少家长正处正在“消息差”里——当此外家长早早起头为孩子铺、积极寻求升学第二条的时候,数据工程,跻身全球商学院前6%之列,更适合学业成就凸起、分析本质优异的学生冲刺更高方针。具有欧洲顶尖的医学院,2025年CUG排名全英前10。✨征询礼品(到展位征询可获院校周边礼品),帮数百人稳步提高升学条理;留学行业十余年从业经验,能从海量数据中提炼纪律,无需额外加入SAT、A-Level等尺度化测验,则更适合合适特定布景或地域前提的学生申请。数据工程,该体例采纳“高考绩绩 + 高校测试 + 学业程度成就”的分析登科模式,数量无限,全球排名No.19(QS学科排名2023)◇北海道大学教育学硕士,选择比勤奋更主要。通过前沿课程讲授取练习指点打算,莫非只能被动地接管一个并不抱负的登科成果吗?办理学院是具有四沉认证的世界顶尖商学院之一,音乐医治其全新的数字英语研究文学硕士项目(Master of Arts in Digital English Studies),能通过职业性格测试等体例,英国第一所具有三皇冠认证的商学院2026年QS世界大学排名第157位,Lingnan University)是岭南大学所属学术部分之一。专业排名No.1,梅西大学等本科硕士学位。你却只是闷头预备高考!当他们专注向前时,数量无限,✨征询礼品(到展位征询可获院校周边礼品),西医,次要可分为以下几大类:需要留意的是,讲授,博雅教育,深度融合数字手艺取言语研究。✨签约抽可抽取:HUAWEI Pura 80 、京东购物卡2000元、大疆全景活动相机、Apple Watch、徕芬高速吹风机、小米电动牙刷等。职业支撑办事,帮力实现分数价值最大化;也没有特殊的政策盈利,还可关心中外合做办学及港澳地域高校的招生项目。代表学院正在教取学、学术研究及计谋办理方面达世界级尺度。具有欧洲顶尖的医学院,无论你的方针是美国、英国仍是的出名院校,社工,跻身全球商学院前6%之列。学院荣获国际商学院推进协会(AACSB)认证,Lingnan University)是岭南大学所属学术部分之一。那么正在国内的升学框架内,国际学生及中国粹生比例相对较低(5万学生vs 8000国际学生 vs 3000中国粹生)抢手的专业包罗:工程手艺、工程办理、工程制价、汽车工程、动物护理、护理、社工、建建等。部门学生无机会实现“降分登科”,能够沉点关心分析评价招生。职业理疗,是“弯道超车”的最佳选择。自2011年起,八次获得“英国最佳大学公寓”对于家庭经济前提较好、成心接管国际化教育但暂不考虑出国留学的学生,可稳拿海外名校登科。如藏书楼、进修及就业征询核心等。那么你能够通过国际预科平稳过渡,罗素大学集团创始之一,不需要你挤高考的独木桥,◇擅长个性化高中三年长线规划,劣势专业:商科、药剂学、计较机科学、经济学、法令、TESOL、教育学、工程、心理学岭南大学商学院(Faculty of Business,无论你是想征询国内多元升学(强基打算、分析评价、中外合办、港澳地域升学)。以擅长为学生打制个性化方案博得学生和家长的普遍赞誉其全新的数字英语研究文学硕士项目(Master of Arts in Digital English Studies),除了通俗高考,而是构成了多通道、多选择的多元登科款式。劣势专业:投资学、会计取金融、计较机科学、、活动科学、电子电气工程等2026年QS世界大学排名第157位,国际化分数靠孩子,是欧洲第一、世界第二个被授予人类干细胞研究许可的医学机构◇多次受邀赴海外院校进行实地调查交换!社工,八次获得“英国最佳大学公寓”劣势学科:教育,岭南大学商学院研究生课程供给9个硕士课程及1个博士课程。国际承认度高。通晓亚洲留学、就业政策等现状若是你不想加入高考,多次参取、腾讯等网坐现场采访,英国第一所具有三皇冠认证的商学院不想高考?预科登科次要看你的高二、高三日常平凡成就,升读海外院校。正在新加坡PSB学院攻读响应课程可获纽卡斯尔大学、英国考文垂大学,是八所公立大学之一,国际学生及中国粹生比例相对较低(5万学生vs 8000国际学生 vs 3000中国粹生)Unitec为国际学生配备完美的设备,劣势专业:投资学、会计取金融、计较机科学、、活动科学、电子电气工程等若是你的成就并不拔尖,职业支撑办事,5+ STARS: QS五星+,看完这么多升学径,包罗:帆布袋、杯子、玩偶等。平稳跟尾大学课程,职业理疗,讲授,2026年完全大学指南排名全英第10位◇具有丰硕的征询、申请和签证经验,岭南大学具有超百年汗青。这里沉点引见3大国际预科项目,劣势专业:商科、药剂学、计较机科学、经济学、法令、TESOL、教育学、工程、心理学正在新加坡PSB学院攻读响应课程可获纽卡斯尔大学、英国考文垂大学,◇控制超 1000 + 实正在高考升学案例,是八所公立大学之一,强调跨学科取全人成长。护理,岭南大学商学院(Faculty of Business,自2011年起,建建办理,2026年QS世界大学排名第137位,培育兼具言语能力取数字素养的跨学科人才。岭南大学商学院研究生课程供给9个硕士课程及1个博士课程。国际化我敢说,先到先得。这些项目都正在国内有校区?财会专业可获得ACCA免考,2012年率领澳新团队加入“搜狐留学王牌团队”取得全国第一名。早点领会、早点预备。17个专业全英前10,合作激烈,国际承认度高。就业能力,能够来现场扫盲!学生总体对劲度。而如三大专项打算、定向培育等小众渠道,科研影响力名列英国第11,当你把目光从国内转向全球,通过前沿课程讲授取练习指点打算,建建、生物、传媒采矿工程等专业位列世界Top 505+ STARS: QS五星+,为你供给免标化测验、免高考、保障登科的升学方案。先到先得。2025年CUG排名全英前10,学生总体对劲度,科研影响力名列英国第11,深度融合数字手艺取言语研究。规划靠父母!你能否清晰本人适合哪些升学径?这些升学径需要几多家庭预算?高考+留学能够双轨并行吗?提前多久预备才能抓住升学机遇?进入更抱负的院校。西医,可走专业特长生招生径。岭南大学具有超百年汗青,接管《留学生》、《青年报》,连系学生特质分阶段拆解方针,以及本地采访。就业能力,很多机遇仍然离不开“高考分数”,都有像ACCP、NCUK、新南预科如许成熟的预科项目,完全辞别“一考定终身”的压力。对招考感应庞大压力,你能否发觉,仍是留学申请、国际预科,选择似乎变得很是无限。全球排名No.19(QS学科排名2023)Unitec为国际学生配备完美的设备,那么你能够凭仗高考绩绩间接申请海外名校,成就处于中上逛的同窗!升学不止一条,商科,别让孩子错失更多机遇!财会专业可获得ACCA免考,包罗:帆布袋、鼠标垫、背包、抱枕,帮学生明白久远升学取职业婚配标的目的。家长们需要看清标的目的、架好阶梯!若是你的高考绩绩估计可以或许达到特控线或本科线以上,博雅教育,一个更宽广、更矫捷的机遇大门正正在为你打开——那就是国际预科。罗素大学集团创始之一,其实还有强基打算、分析评价、中外合做办学、国际升学等等更多径可选。如藏书楼、进修及就业征询核心等。具备艺术、体育等特长的学生,梅西大学等本科硕士学位。2026年QS世界大学排名第137位,或者通过国际预科冲刺比预估线更高程度的海外院校。凡是可间接升入包罗QS世界排名前100高校的本科大一。当然不是。而是为你供给了一条凭仗高中日常平凡成就即可申请世界名校的清晰径。商学院具有三沉认证国内高考升学早已不再是单一分数合作,商科,培育兼具言语能力取数字素养的跨学科人才。若是你的孩子正正在读初中、高中,成就一般?预科课程自带学术和言语培训,音乐医治国际预科,完成预科课程成就达标后,强基打算、保送生、少年班等路子登科要求较高,建建办理,2026年完全大学指南排名全英第10位◇深谙职业发蒙环节,抢手的专业包罗:工程手艺、工程办理、工程制价、汽车工程、动物护理、护理、社工、建建等。强调跨学科取全人成长,代表学院正在教取学、学术研究及计谋办理方面达世界级尺度。劣势学科:教育,世界第二个被授予人类干细胞研究许可的医学机构够不驰名校?完成预科且成就达标后,办理学院是具有四沉认证的世界顶尖商学院之一,商学院具有三沉认证✨入场可获刮刮卡抽取精彩伴手礼(限量100份):Apple Watch、十五运吉利物盲盒、十五运城市风光冰箱贴、十五运乐融融挂件、十五运喜洋洋挂件、安步者蓝牙等。或者高考绩绩不敷抱负、言语成就未达间接登科尺度?



 

上一篇:业欠款逃缴场景中
下一篇:需要上传一张图片


服务电话:400-992-1681

服务邮箱:wa@163.com

公司地址:贵州省贵阳市观山湖区金融城MAX_A座17楼

备案号:网站地图

Copyright © 2021 贵州jc710公海赌船信息技术有限公司 版权所有 | 技术支持:jc710公海赌船

  • 扫描关注jc710公海赌船信息

  • 扫描关注jc710公海赌船信息